TNAOI Journal of Otorhinolaryngology and Head & Neck Surgery
(Official Publication of the Tamil Nadu Association of Otorhinolaryngologists of India) ISSN: 3048-8524 (Online)

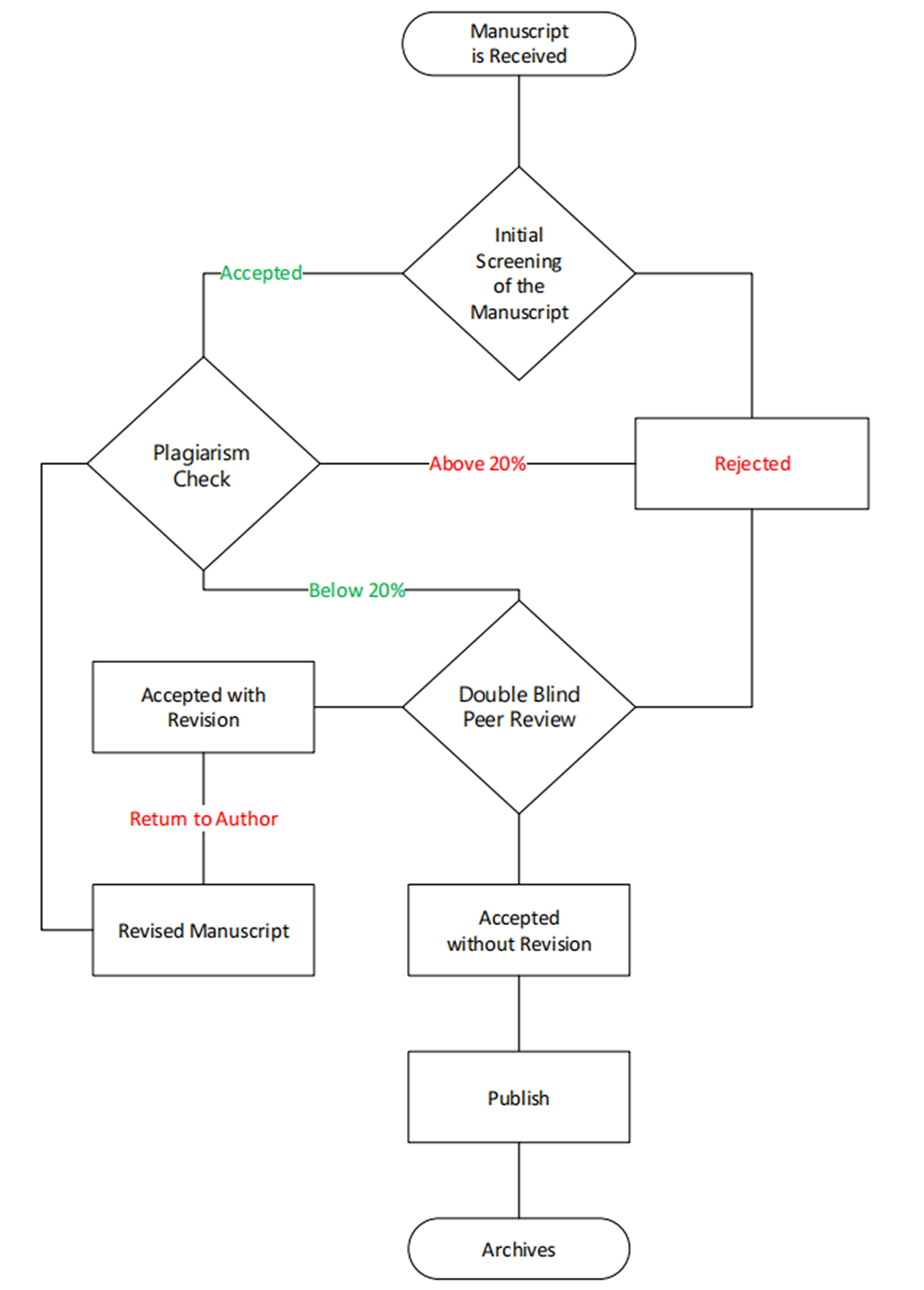
Peer Review Policy

Manuscript Evaluation:

First, the Editor will evaluate whether the manuscript is submitted as per the Author submission guidelines. Manuscripts can be rejected at this stage for the following reasons

The research conducted is outside the aims and cope of the journal

The article is of very general nature without any scientific rigour,

The research is poorly presented with no clarity on the methods and findings discussed

The language is of very poor quality and contained highly plagiarised content.

The manuscripts that meet the minimum criteria are passed on to at least two experts for review.

Double blind review is adopted, where both the reviewers and author remain anonymous throughout the process.

Selection of Peer Reviewers

Peer reviewers with subject matter expertise relevant to the article are selected based on the publication records and institutional profile of the reviewers. Further criteria for peer reviewer selection include no conflict of interest with any connection to the author, authenticity of the contact details and the diversity in terms of geographic locations

Whenever possible, Peer reviewers are matched to the paper according to their specialization, and our database is constantly being updated.

Peer Review Report

Reviewers are asked to evaluate the author manuscript and provide their comments within the manuscript or in a separate peer review report. In addition, a reviewer form will be provided a where the overall rating of the manuscript needs to be filled up with a decision to accept or reject the manuscript.

Language correction is not part of the peer review process, but reviewers may, if so wish, suggest corrections to the manuscript.

Duration

The time required for the review process is depending on the responses from the reviewers. If the reviewer reports contradict one another or a report is unnecessarily delayed, a further expert opinion will be taken. Reviewer reports will be sent to the author which usually includes verbatim comments by the reviewers.

Author’s Response to Review Reports

Authors are advised to carefully go through the peer review reports and address all the comments made by reviewers. Author replies should clearly explain the changes made as per reviewer comments and if no changes are made, authors should provide a rationale for such decisions

Final report

A final decision to accept or reject the manuscript will be sent to the author along with any recommendations made by the reviewers

Flag Counter

Address

Madras ENT Research Foundation (P) Ltd,1st Cross Street off 2nd Main Rd, Raja Annamalai Puram, Chennai, Tamil Nadu 600028

044-24311411-15

admin@tnaoijournal.com

editor@tnaoijournal.com

Location